移至網頁之主要內容區位置
::: 臺北市立麗山國民中學Taipei Lishan Junior High School

公告彙整Announcement

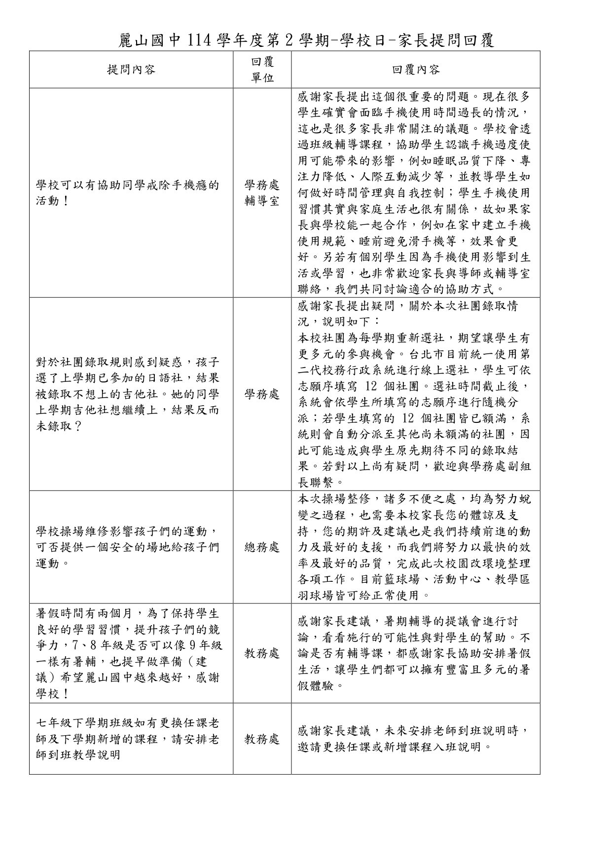
公告-114-2學校日【家長建議回覆】

{{ $t('FEZ001') }} 資料組

{{ $t('FEZ002') }} 輔導室|

各位家長您好:

感謝大家熱情參與學校日活動,並提出建議,

相關回覆如下,請參閱。

 



{{ $t('FEZ003') }} Invalid date

{{ $t('FEZ014') }} Invalid date|

{{ $t('FEZ004') }} 2026-03-17|

{{ $t('FEZ005') }} 132|